website traffic statistics

Lampen Schröder Darmstadt

licht leuchten

licht leuchten

designer rolf kruger neuhaus vintageinfo all about vintage lighting

designer rolf kruger neuhaus vintageinfo all about vintage lighting

kunz einrichtungen schroder licht rheinstrasse 68a 64295 darmstadt cube de

kunz einrichtungen schroder licht rheinstrasse 68a 64295 darmstadt cube de

van nimmen reviews henry van de velde year in germany and belgium part two

van nimmen reviews henry van de velde year in germany and belgium part two

publikationen institut fur angewandte geowissenschaften technische universitat darmstadt

publikationen institut fur angewandte geowissenschaften technische universitat darmstadt

o z designretter

o z designretter

microrna sensitive oncolytic measles virus for chemovirotherapy of pancreatic cancer molecular therapy oncolytics

microrna sensitive oncolytic measles virus for chemovirotherapy of pancreatic cancer molecular therapy oncolytics

schroder lampe lampen gebraucht kaufen ebay kleinanzeigen

schroder lampe lampen gebraucht kaufen ebay kleinanzeigen

impressum schroder licht darmstadt

impressum schroder licht darmstadt

rangliste deutsche traditionsunternehmen

rangliste deutsche traditionsunternehmen

produkte schroder licht darmstadt

produkte schroder licht darmstadt

schroder lampe lampen gebraucht kaufen ebay kleinanzeigen

schroder lampe lampen gebraucht kaufen ebay kleinanzeigen

deutsche art deco tischlampe von max schumacher fur werner schroder lobenstein 1930er bei pamono kaufen

deutsche art deco tischlampe von max schumacher fur werner schroder lobenstein 1930er bei pamono kaufen

schroder licht prof mobel einzelhandel in darmstadt mornewegviertel offnungszeiten

schroder licht prof mobel einzelhandel in darmstadt mornewegviertel offnungszeiten

mps free full text cell type specific quantification of a scaffold based 3d liver co culture html

mps free full text cell type specific quantification of a scaffold based 3d liver co culture html

scheme of existing gsi and future fair facilities according to the download scientific diagram

scheme of existing gsi and future fair facilities according to the download scientific diagram

van nimmen reviews henry van de velde year in germany and belgium part two

van nimmen reviews henry van de velde year in germany and belgium part two

startseite schroder licht darmstadt

startseite schroder licht darmstadt

uber uns schroder licht darmstadt

uber uns schroder licht darmstadt

schroder lampe lampen gebraucht kaufen ebay kleinanzeigen

schroder lampe lampen gebraucht kaufen ebay kleinanzeigen

vaccines free full text cellular immune responses in rainbow trout onchorhynchus mykiss following vaccination and challenge against salmonid alphavirus sav html

vaccines free full text cellular immune responses in rainbow trout onchorhynchus mykiss following vaccination and challenge against salmonid alphavirus sav html

kromschroeder kromschroder kromschroder buy at the lowest prices to worldwide on famaga com

kromschroeder kromschroder kromschroder buy at the lowest prices to worldwide on famaga com

produkte schroder licht darmstadt

produkte schroder licht darmstadt

kunz einrichtungen schroder licht rheinstrasse 68a 64295 darmstadt cube de

kunz einrichtungen schroder licht rheinstrasse 68a 64295 darmstadt cube de

ausstellung schroder licht darmstadt

ausstellung schroder licht darmstadt

schroder licht prof mobel einzelhandel in darmstadt mornewegviertel offnungszeiten

schroder licht prof mobel einzelhandel in darmstadt mornewegviertel offnungszeiten

biosynthesis processing and intracellular transport of gm2 activator protein in human epidermal keratinocytes journal of biological chemistry

biosynthesis processing and intracellular transport of gm2 activator protein in human epidermal keratinocytes journal of biological chemistry

schroder licht frizz das stadt und kulturmagazin online portal fur darmstadt sudhessen und rhein main frizzmag de

schroder licht frizz das stadt und kulturmagazin online portal fur darmstadt sudhessen und rhein main frizzmag de

water free full text on the way to the fluvial anthroposphere current limitations and perspectives of multidisciplinary research html

water free full text on the way to the fluvial anthroposphere current limitations and perspectives of multidisciplinary research html

ausstellung schroder licht darmstadt

ausstellung schroder licht darmstadt

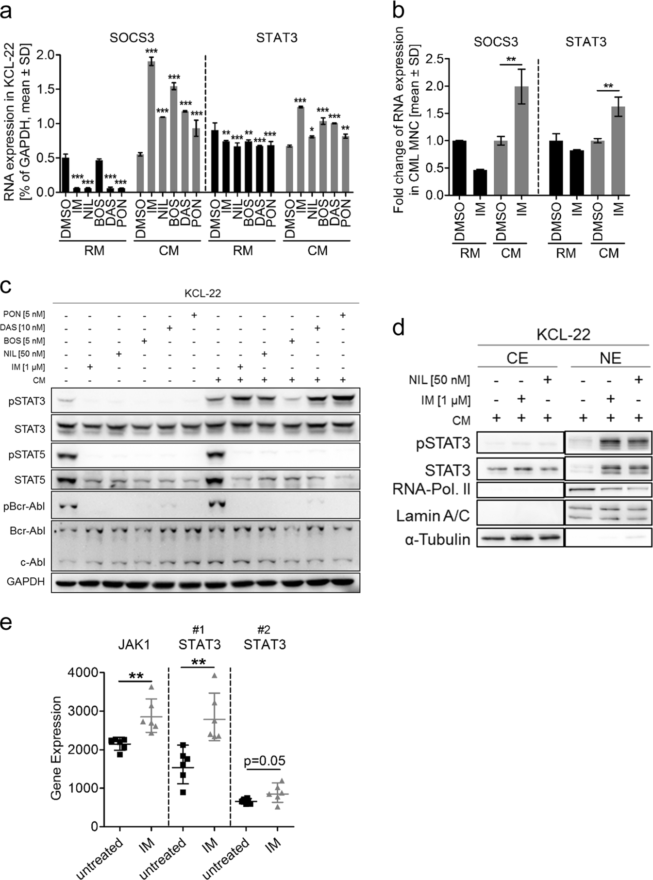
stem cell persistence in cml is mediated by extrinsically activated jak1 stat3 signaling leukemia

stem cell persistence in cml is mediated by extrinsically activated jak1 stat3 signaling leukemia

schroder lampe lampen gebraucht kaufen ebay kleinanzeigen

schroder lampe lampen gebraucht kaufen ebay kleinanzeigen

ᐅ offnungszeiten schroder licht rheinstrasse 68a in darmstadt

ᐅ offnungszeiten schroder licht rheinstrasse 68a in darmstadt

chapter 11 boniface in francia in a companion to boniface

chapter 11 boniface in francia in a companion to boniface

stadt darmstadt saniert mehrere brunnenanlagen olbrich brunnen laufen schon

stadt darmstadt saniert mehrere brunnenanlagen olbrich brunnen laufen schon

publikationen arbeitswissenschaft technische universitat darmstadt

publikationen arbeitswissenschaft technische universitat darmstadt

o z designretter

o z designretter

schroder lampe lampen gebraucht kaufen ebay kleinanzeigen

schroder lampe lampen gebraucht kaufen ebay kleinanzeigen

impaired flickering of the permeability transition pore causes spg7 spastic paraplegia ebiomedicine

impaired flickering of the permeability transition pore causes spg7 spastic paraplegia ebiomedicine

o z designretter

o z designretter